画像認識の革新:畳み込みニューラルネットワーク

AIの初心者
先生、「畳み込みニューラルネットワーク」って、一体どんなものなのでしょうか?なんだか難しそうでよくわからないです。

AI専門家
そうですね、少し難しいですが、かみ砕いて説明しましょう。たとえば、絵を見て「ここに犬がいる」と判断する時、私たちは犬の目や鼻、耳といった特徴的な部分を見て判断しますよね?畳み込みニューラルネットワークも似たような仕組みで、画像の中から重要な特徴を見つけるのが得意なんです。そのために「畳み込み層」と「プーリング層」という処理を繰り返します。

AIの初心者
「畳み込み層」と「プーリング層」ですか?それって何をするんですか?

AI専門家
「畳み込み層」は、画像の様々な場所を小さな窓で見て、そこにどんな特徴があるかを見つけ出す処理です。そして「プーリング層」は、見つけた特徴をより強調して、画像を縮小する処理です。この2つを繰り返すことで、画像が少しズレていても、重要な特徴を捉えることができるようになるんです。だから、画像認識にとても役立つんですよ。
畳み込みニューラルネットワークとは。
『畳み込みニューラルネットワーク』という人工知能分野の用語について説明します。これは、複数の層を重ねた構造で、主に畳み込み層とプーリング層を交互に配置したものです。畳み込み層では、元の画像からどこに特徴があるのかという位置情報を抽出します。プーリング層では、重要な特徴を保ちつつ画像のデータ量を減らします。これにより、特徴の位置が多少ずれても正しく認識できる、頑健なモデルを作ることができます。この技術は、コンピューターに画像を理解させる分野に大きな進歩をもたらしました。より詳しい説明や、実際にプログラミング言語のPythonとPyTorchを使ったコード例を知りたい場合は、関連する記事をご覧ください。
畳み込みニューラルネットワークとは

畳み込みニューラルネットワーク(CNN)は、人間の視覚の仕組みを参考に作られた、深層学習という技術の中でも特に重要な技術の一つです。まるで人間の目が物体の特徴を捉えるように、画像認識などの分野で目覚ましい成果を上げています。
従来の画像認識では、人間がコンピュータに「どこに注目すれば良いか」を教え込む必要がありました。例えば、猫を認識させるためには、「耳の形」「目の形」「ひげ」など、猫の特徴を一つ一つ定義して、コンピュータに学習させていました。これは大変な手間がかかる上に、人間が想定していない特徴を見落としてしまう可能性もありました。
CNNは、この問題を解決する画期的な方法です。CNNは、画像データの中から重要な特徴を自動的に見つけ出すことができます。これは、畳み込み層と呼ばれる特殊な層が、画像全体を小さな窓のように切り取って、それぞれの部分の特徴を捉えているためです。そして、この小さな窓を少しずつずらしながら全体を調べることで、画像のあらゆる場所の特徴を隈なく抽出することができます。
さらに、CNNは、深い層を持つことで、より複雑で抽象的な特徴を捉えることができます。最初の層では、単純な線や角などの特徴を捉えますが、層が深くなるにつれて、これらの単純な特徴が組み合わさり、より複雑な形や模様、最終的には物体全体の特徴を認識できるようになります。
CNNは、大量の画像データを使って学習させることで、その性能を向上させることができます。近年では、インターネット上に大量の画像データが存在するため、CNNの学習は容易になり、その結果、画像分類、物体検出、画像生成など、様々な分野で応用されています。CNNの高い性能と汎用性により、コンピュータに「ものを見る」能力を与えるという、かつては夢物語だったことが現実のものとなりつつあります。
| CNNの特徴 | 説明 |
|---|---|
| 人間の視覚を模倣 | 人間の目が物体の特徴を捉えるように、画像認識などの分野で成果を上げている |
| 自動的な特徴抽出 | 畳み込み層が画像データの中から重要な特徴を自動的に見つけ出す。小さな窓をずらしながら全体を調べることで、画像のあらゆる場所の特徴を隈なく抽出する。 |
| 深い層による抽象的な特徴の把握 | 深い層を持つことで、より複雑で抽象的な特徴を捉える。層が深くなるにつれて、単純な特徴が組み合わさり、最終的には物体全体の特徴を認識できる。 |
| 大量データによる学習 | 大量の画像データを使って学習させることで、その性能を向上させる。 |
| 応用分野 | 画像分類、物体検出、画像生成など、様々な分野で応用されている。 |
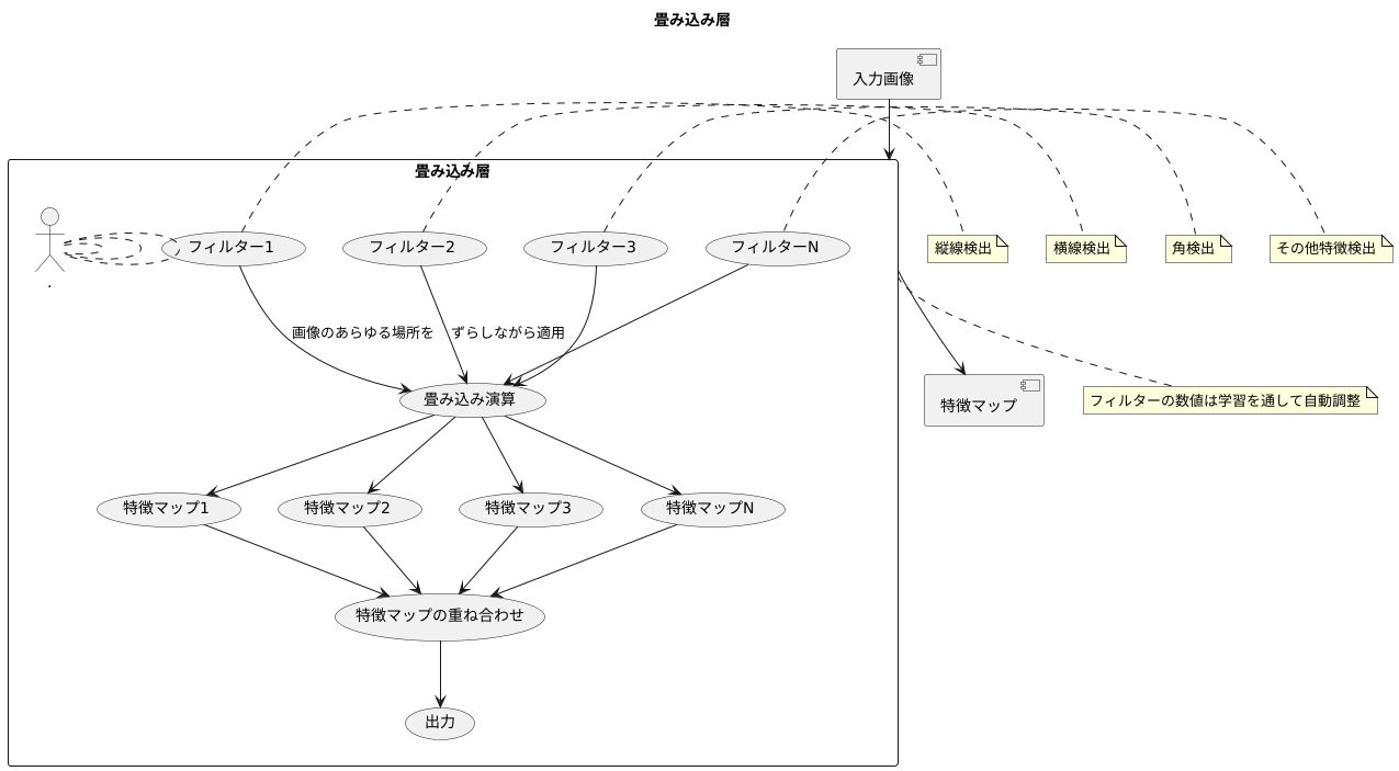
畳み込み層の働き

畳み込み層は、まるで画像を虫眼鏡で細かく調べるように働く特別な仕組みです。この虫眼鏡の役割を果たすのが「フィルター」と呼ばれるもので、画像のあらゆる場所を少しずつずらしながら見ていくことで、画像の特徴を捉えます。
フィルターは、小さな格子状の窓のようなもので、それぞれの格子に数値が書き込まれています。この数値と、フィルターが重なった画像の部分の明るさの値を掛け合わせ、その合計を計算します。この計算こそが「畳み込み演算」と呼ばれる操作であり、この操作によって新たな画像(特徴マップ)が作られます。
フィルターは、例えば、縦線や横線、斜めの線、角といった特定の模様や特徴を捉えるように設計されています。例えば、縦線を検出するフィルターは、縦方向に大きな数値が並んでおり、横方向には小さな数値が並んでいるかもしれません。画像の中に縦線があれば、フィルターと画像の掛け算の結果、大きな数値が出力されます。逆に、縦線がない部分では、小さな数値が出力されます。
畳み込み層では、通常、複数のフィルターを使います。それぞれのフィルターが異なる特徴を捉えるため、複数のフィルターを使うことで、画像の様々な側面を捉えることができます。例えば、一つのフィルターが縦線を検出し、別のフィルターが横線を検出し、さらに別のフィルターが角を検出するといった具合です。このようにして、複数の特徴マップが作られ、これらを重ね合わせることで、元の画像よりも豊かな情報を持った表現が得られます。
フィルターの数値は、学習を通して自動的に調整されます。学習データを使って、画像の特徴をより効果的に捉えられるように、フィルターの数値が少しずつ変化していくのです。このおかげで、様々な種類の画像データに合わせた最適な特徴抽出が可能になります。

プーリング層の役割

畳み込みニューラルネットワークにおいて、畳み込み層と並んで重要な働きをするのがプーリング層です。この層は、主に二つの大きな役割を担っています。一つは、画像の解像度を下げることで、以降の層での計算量を減らすことです。もう一つは、過学習を抑えることです。過学習とは、学習データに過度に適合しすぎてしまい、未知のデータに対してうまく対応できなくなる現象です。プーリング層はこの過学習を防ぎ、モデルの汎化性能を高める効果があります。
プーリング層の代表的な方法として、最大値プーリングと平均値プーリングがあります。最大値プーリングは、指定された領域の中で最も大きい値を取り出す方法です。例えば、2×2の領域を指定した場合、その4つの値の中で最も大きい値が出力となります。この方法によって、画像の中で最も特徴的な部分が強調されます。一方、平均値プーリングは、指定された領域の平均値を計算する方法です。この方法では、画像全体の情報を滑らかにし、ノイズの影響を軽減する効果があります。どちらの方法も、入力画像から重要な特徴を抽出するのに役立ちます。
プーリング層の働きにより、画像のわずかな位置ずれや変形に対して、出力値が大きく変化しにくくなります。例えば、手書き文字認識の場合を考えてみましょう。同じ文字でも、書き方や位置がわずかに異なることがあります。プーリング層は、これらの小さな違いを吸収し、文字の種類を正しく認識するのに役立ちます。同様に、顔認識においても、顔の角度や表情の変化、メガネの有無など、様々な要因で画像が変化します。プーリング層はこれらの変化の影響を軽減し、安定した認識を可能にします。このように、プーリング層は画像認識において重要な役割を担っています。
| プーリング層の役割 | 説明 |
|---|---|
| 計算量の削減 | 画像の解像度を下げることで、以降の層の計算量を削減 |
| 過学習の抑制 | 学習データへの過度な適合を防ぎ、モデルの汎化性能を高める |
| プーリング手法 | 説明 | 効果 |
|---|---|---|
| 最大値プーリング | 指定領域の最大値を出力 | 画像の特徴的な部分を強調 |
| 平均値プーリング | 指定領域の平均値を出力 | 画像情報を滑らかにし、ノイズの影響を軽減 |
| プーリング層の効果 | 説明 | 例 |
|---|---|---|
| 位置ずれ・変形への頑健性 | 画像のわずかな位置ずれや変形による出力値の変化を抑制 | 手書き文字認識、顔認識 |
全体構造と学習プロセス

畳み込みニューラルネットワーク(CNN)は、画像認識をはじめとする様々な分野で目覚ましい成果を上げています。このCNNは、幾つかの層が積み重なった構造をしています。中心となるのは、畳み込み層とプーリング層です。これらの層を複数組み合わせ、最後に全結合層を配置することで、画像の分類や数値の予測といったタスクを実行できるように構成されています。
畳み込み層は、画像の特定の特徴を抽出する役割を担います。小さなフィルターを画像全体にスライドさせながら適用することで、エッジやテクスチャといった局所的な特徴を捉えます。プーリング層は、畳み込み層の出力を縮小する役割を果たします。これにより、計算量を削減すると同時に、画像のわずかな位置ずれや変形に対して頑健性を高めます。
CNNの学習は、大量の画像データと、それぞれの画像に対応する正解ラベルを用いて行います。例えば、猫の画像には「猫」というラベル、犬の画像には「犬」というラベルが付けられています。学習の目的は、予測値と正解ラベルとの誤差を最小にするように、ネットワーク内部の様々なパラメータを調整することです。この誤差を表す指標として、損失関数と呼ばれるものが用いられます。
損失関数の値を小さくするために、誤差逆伝播法と呼ばれるアルゴリズムが利用されます。このアルゴリズムは、出力層から入力層に向かって、各層のパラメータが損失関数にどの程度影響を与えているかを計算し、その影響に基づいてパラメータを更新します。このプロセスを何度も繰り返すことで、ネットワークはデータの特徴をより効果的に捉えられるようになり、認識精度が向上していきます。
近年では、より深い層を持つネットワーク構造や、より効率的な学習手法の開発が盛んに行われています。これらの研究開発により、CNNの性能はますます向上し、様々な応用分野で更なる活躍が期待されています。
| 層の種類 | 役割 |
|---|---|
| 畳み込み層 | 画像の特定の特徴(エッジ、テクスチャなど)を抽出 |
| プーリング層 | 畳み込み層の出力を縮小、計算量削減、位置ずれや変形への頑健性向上 |
| 全結合層 | 画像の分類や数値の予測 |
| 学習 | 説明 |
|---|---|
| データ | 大量の画像データと正解ラベル |
| 目的 | 予測値と正解ラベルの誤差を最小にする |
| 手法 | 誤差逆伝播法によるパラメータ調整 |
応用分野と将来展望

畳み込みニューラルネットワーク(CNN)は、図形を認識する技術として発展し、今では様々な分野で使われています。
まず、CNNは写真や絵に写っているものを見分ける画像認識の分野で広く使われています。例えば、インターネットで画像を探す時や、携帯電話で写真を撮る時に、写っているものを自動で認識する機能は、CNN技術のおかげです。
CNNは、言葉の意味を理解する自然言語処理の分野でも活躍しています。文章を分析して、感情を読み取ったり、要約を作成したり、文章の翻訳などにも役立っています。また、人の声を認識する音声認識の分野でも、CNNは重要な役割を果たしています。例えば、音声で操作する機器や、音声入力で文字を打ち込む機能などは、CNN技術によって実現されています。
医療の分野でも、CNNは大きな期待を集めています。レントゲン写真やCT画像などの医療画像を分析し、病気の診断を支援する研究が進んでいます。CNNを使うことで、医師の見逃しを防ぎ、より正確な診断が可能になると期待されています。
自動車の自動運転技術にも、CNNは欠かせません。周りの状況を認識し、安全な運転を支援するために、CNN技術が活用されています。信号や標識、歩行者や他の車を認識することで、事故を防ぎ、安全な自動運転を実現するために役立っています。
CNNは、今後ますます発展していくと考えられます。より複雑な作業をこなせるように研究開発が進められており、新しい分野での活用も期待されています。人工知能の発展を支える重要な技術として、CNNは今後も注目を集めていくことでしょう。
| 分野 | CNNの活用例 |
|---|---|
| 画像認識 | インターネットでの画像検索、携帯電話の画像認識機能 |
| 自然言語処理 | 感情分析、要約作成、文章翻訳 |
| 音声認識 | 音声操作機器、音声入力 |
| 医療 | 医療画像診断支援 |
| 自動運転 | 周囲状況認識、安全運転支援 |
より深く学ぶための資源

畳み込みニューラルネットワーク(CNN)について深く学ぶには、様々な教材をうまく使うことが大切です。インターネットで受けられる授業や専門的な本、学術論文など、たくさんの情報が手に入ります。特に、パイソンやパイトーチといった深層学習の道具を使った実例は、実際にCNNを動かすための知識を深めるのにとても役立ちます。プログラムを自分で書いて動かしてみることで、難しい理論も分かりやすくなります。
CNNを学ぶための最初のステップとして、インターネット上の無料講座がお勧めです。動画や練習問題を通して、CNNの基本的な仕組みを学ぶことができます。さらに理解を深めたい場合は、専門書を手に取ってみましょう。数式や理論的な説明が充実しており、CNNの内部構造をより詳細に理解することができます。
CNNを使いこなすには、実際にプログラムを書いてみるのが一番です。パイソンとパイトーチは、CNNを扱うための代表的な道具です。これらの道具を使うことで、CNNのモデルを簡単に作ったり、学習させたりすることができます。公開されている様々なプログラム例を参考に、実際にコードを書き換え、パラメータを調整しながら、CNNの挙動を確かめてみましょう。
さらに、常に最新の研究成果に目を向けることも大切です。CNNの分野は急速に発展しており、新しい手法やモデルが次々と発表されています。論文を読んで最新の研究動向を把握することで、CNNの可能性を最大限に引き出すことができます。
CNNを学ぶことは、地道な努力が必要です。しかし、様々な学習資源を組み合わせ、実際に手を動かしながら学ぶことで、CNNの奥深さを理解し、その力を自分のものにすることができるでしょう。焦らず、一歩ずつ着実に学びを進めていきましょう。
| 学習リソース | 説明 | レベル |
|---|---|---|
| インターネット上の無料講座 | 動画や練習問題を通してCNNの基本を学ぶ | 初心者 |
| 専門書 | 数式や理論でCNNの内部構造を学ぶ | 中級者 |
| PythonとPyTorch | CNNのモデル作成、学習、パラメータ調整 | 実践 |
| 学術論文 | 最新の研究成果、新しい手法やモデル | 上級者 |
